随着采购行业专业化发展,越来越多从业者将职业认证作为竞争力提升的重要途径,CPPM采购经理证书由此成为行业内的热门选择。与此同时,“CPPM采购经理证书好考吗?是不是交钱就能过?”的疑问也困扰着不少备考者。本文将结合行业现状与考试核心要素,客观分析这些问题,为从业者提供实用参考。
一、CPPM证书的行业定位与核心价值
CPPM作为采购领域的专业认证,其核心价值在于规范采购从业标准、提升从业者专业素养。某行业调研显示,近三年采购领域专业认证需求同比提升约20%-30%,其中CPPM证书因覆盖采购全流程知识体系,受到不少大中型企业的认可。从行业认可度来看,该证书更偏向于职业能力的证明,而非单纯的“准入门槛”,这也决定了其考试设计围绕实际职业能力展开。

二、CPPM考试难度:受多重因素影响,并非“轻易可过”
判断CPPM证书是否好考,需结合考试门槛、内容设计与备考准备综合分析。从报考条件来看,正规报考需满足相应的学历与采购从业年限要求,并非人人可报,这在一定程度上筛选了部分基础薄弱的考生。
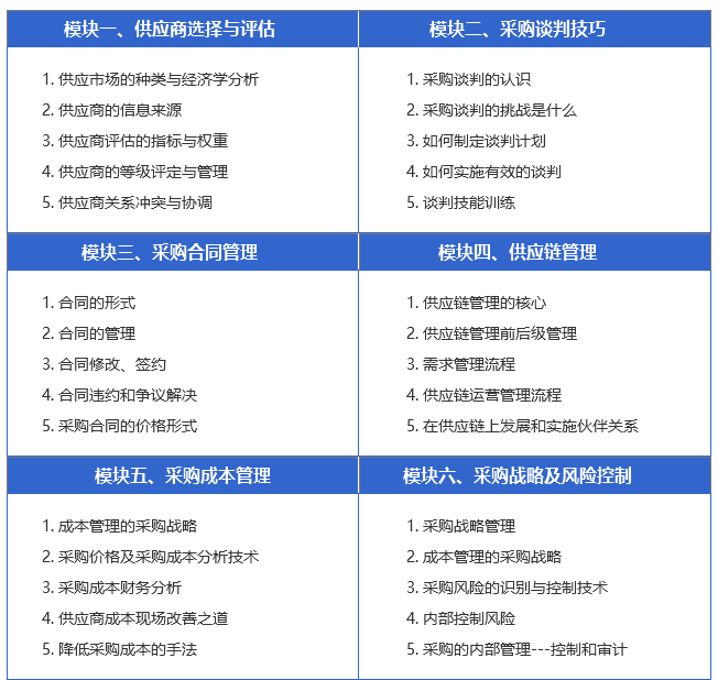
考试内容方面,涵盖采购战略、供应商管理、成本控制、合同管理等核心模块,既包含理论知识,也涉及案例分析等实操类题目。行业数据显示,未经过系统备考的考生通过率不足30%,而经过规范培训并完整掌握知识体系的考生,通过率可提升至60%左右,这说明考试难度与备考投入直接相关,不存在“裸考轻松过”的情况。

三、“交钱就能过”传言辨析:正规渠道下无此可能
关于“CPPM证书交钱就能过”的传言,本质上是对行业乱象的误读。正规的CPPM认证考试有严格的组织流程,从报名审核、培训学习到考试监考、证书颁发,均有明确的规范要求。正规授权培训机构的课程完成率需达到80%以上才能参加考试,且考试采用标准化阅卷,不存在“花钱买证”的操作空间。
需警惕的是,部分非正规机构利用考生急于拿证的心理,散布“交钱包过”的虚假信息,其颁发的证书往往不被行业认可,甚至属于无效证书。据了解,每年有近10%的考生因轻信此类传言遭受损失,这也提醒从业者需通过官方授权渠道报考。

四、理性备考:提升通过率的核心路径
对于计划报考的从业者而言,提升CPPM考试通过率的关键在于“系统备考+实操结合”。首先,需确认报考渠道的正规性,选择官方授权的培训机构参与系统学习;其次,结合自身工作经验梳理知识体系,重点攻克案例分析等实操类题型;最后,合理规划备考时间,避免临时抱佛脚。
总结来看,CPPM采购经理证书并非“交钱就能过”,其考试难度与个人基础、备考投入直接相关。对于从业者而言,不应将认证视为“捷径”,而应把备考过程作为专业能力提升的契机。随着采购行业专业化进程加快,扎实的专业知识与正规的职业认证,才是长期职业发展的核心竞争力。未来,行业对采购从业者的专业要求将持续提升,规范备考、理性看待认证价值,才是正确的职业发展思路。
关于CPPM课程历年考题、试听课程、收费标准、备考课程资料。华为供应链资料等相关资讯,可详细添加网站课程老师微信13256436314沟通领取。
