在供应链价值日益凸显的产业背景下,专业资质认证已成为采购从业者职业进阶的重要支点。2026年CPPM(注册职业采购经理)认证在政策微调与市场需求的双重驱动下,呈现出新的特征与趋势。本文将从报考条件、含金量评估、考试内容三个维度,系统解析这一认证的核心要点。
报考条件分层机制走向精细化
2026年CPPM认证延续"学历+工龄"的弹性框架,但对证明材料提出更严格的要求。认证体系包含CPP(注册职业采购专员)与CPPM(注册职业采购经理)两个递进层级,实行反向挂钩的学历与工作经验匹配机制。
对于CPP层级,大专学历者需具备3年以上采购相关实践经验,本科学历要求缩短至2年,硕士及以上学历可直接申报。这一设计体现了对高层次人才的包容性。值得注意的是,工作经验证明必须加盖企业公章或人事部门印章,明确标注从事采购、供应链管理等核心职能的具体起止时间。行业调研数据显示,持有双认证的专业人士在岗位晋升速度上平均快于单证持有者。
针对非传统教育背景的资深从业者,中专或高中学历者需提供10年以上采购全流程管理经验证明。某人才发展研究报告显示,约15%的初审未通过案例源于工龄核算误差。建议考生提前准备劳动合同、社保记录等连续性证明材料,若申报期间存在工作单位变更,需提供所有雇主的累计年限证明,避免材料断层成为审核障碍。

含金量评估需理性看待投入产出比
从职业竞争力角度看,CPPM认证为从业者提供了系统化的知识体系。持证者平均薪资水平普遍高于未获证同行,在一线城市部分岗位差距可达5-8万元。但需要警惕的是,证书带来的价值存在明显的个体差异。
对于工作3-5年遇到瓶颈的专员或主管,投资回报周期普遍在1-2年。考试内容侧重实践应用,具备5年以上实操经验者通过率可达行业平均水平以上。然而对刚入行的新人而言,证书更多作用是快速建立知识体系;对已有十余年经验的高层管理者,边际效益则呈现递减趋势。真正决定职业高度的,往往是解决复杂采购问题的实际案例和跨部门协作能力。
从政策层面观察,多地已将采购专业人才列入紧缺目录,持证者可享受人才引进相关便利。在培训和考试过程中形成的职业生态圈,也为从业者提供了跨行业交流机会。但需清醒认识到,部分机构存在夸大证书作用的现象,制造"考证焦虑"并非理性选择。

考试内容实战化转型明显
2026年CPPM考试呈现"内容实战化、考核严格化"的总体特征。考试形式更侧重能力评估,案例分析题比重由30%提升至40%,机考模式下情境模拟题量增加。这意味着单纯依靠死记硬背难以应对,需结合工作实际理解理论应用场景。
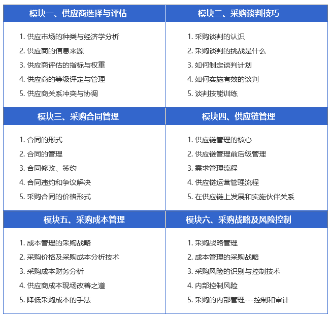
知识体系覆盖采购战略、供应商管理、成本控制、合同谈判等八大模块。新增的风险管理模块反映了全球供应链格局变化下的行业需求,传统核心板块分值占比保持稳定。某头部企业人才发展数据显示,在职考生平均每天投入1.5小时、持续3个月的学习安排效果较佳。
培训要求方面,报考人员必须完成官方授权机构的72学时课程,内容涵盖线上理论学习与线下案例研讨。所有申请者必须通过人社部备案的授权机构统一报名,全国现有15个标准化考点覆盖主要城市,每两个月组织一次线下笔试。2025年新增的"滚动审核"机制,允许部分授权机构对特殊案例进行弹性评估,但需提交项目成果报告或行业推荐信等补充材料。

备考策略与未来展望
时间规划需紧扣双窗口期。报名时间维持春秋两季开放机制,建议提前2-3个月准备学历认证、工作证明等材料。模块学习应把握轻重缓急,除新增风险管理模块外,传统核心板块仍是重中之重。
对于备考者而言,将考证过程转化为系统能力提升契机,远比单纯追求证书本身更有意义。在供应链数字化转型的趋势下,专业认证仍是职业发展的重要支点,但持证者的真实能力将决定最终职业高度。建议从业者根据自身职业阶段、学习能力及发展方向综合评估,制定个性化学习方案,避免盲目跟风。
关于CPPM课程历年考题、试听课程、收费标准、备考课程资料。华为供应链资料等相关资讯,可详细添加网站课程老师微信13256436314沟通领取。
