在采购行业竞争日益激烈的环境下,职业认证成为许多从业者突破瓶颈的重要选择。CPPM注册职业采购经理证书作为国内采购领域较早引入的国际化认证之一,其实际价值一直备受关注。本文结合行业现状与企业真实反馈,从六个维度深入分析该证书对职业发展、薪资待遇及专业能力的影响,帮助读者做出理性判断。
企业认可CPPM证书吗​
从招聘市场反馈看,CPPM证书在不少企业的人力资源筛选中起到积极作用。根据对长三角地区制造业招聘信息的抽样分析,约四成采购经理岗位将“持有CPPM证书”列为优先条件,尤其是在汽车、电子、医疗器械等合规要求较高的行业。某上市公司的采购总监曾公开表示,同等经验下,持证者展现出的系统性思维更符合管理岗位预期。
但认可度并非绝对。部分中小企业更看重实操经验和资源整合能力,证书仅作为参考项。一位有七年采购经验的专业人士分享,他在跳槽时发现,外资企业和大型民企对CPPM关注度较高,而初创公司或贸易型企业则更关注过往的降本业绩。总体来看,该证书可以作为职业价值的有效补充,但不宜过度夸大其决定性作用。
考CPPM对薪资有提升吗​

薪资涨幅是多数从业者考证的核心驱动力。行业薪酬报告显示,持有CPPM证书的采购专员平均年薪比无证者高出约12%至15%,而到了采购经理层级,这一差距可扩大至20%。部分企业还设置了专门的持证津贴,金额集中在每月600至1200元区间,这体现了企业对该资质的物质认可。
然而,薪资增长并非证书单独作用的结果。实际观察发现,那些在考取证书后薪资显著提升的人,往往同时在工作业绩上有所突破。例如,一位从事包装采购的从业者表示,他在备考过程中系统学习了成本分析和供应商关系管理,并将方法应用到实际谈判中,成功将某原料成本降低8%,随后获得加薪。证书与能力的结合,才能真正撬动薪酬杠杆。
CPPM证书含金量高不高​
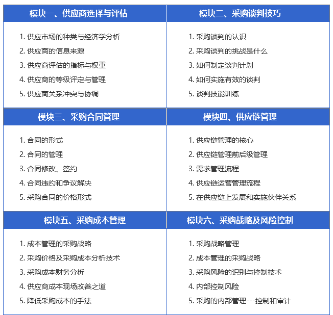
要判断含金量,先看考核体系的严谨程度。CPPM认证要求考生具备三年以上采购或供应链相关经验,并通过六个专业模块的闭卷考试,涵盖战略寻源、合同风险、谈判技巧等核心内容。据官方披露,全国平均通过率长期维持在45%至55%之间,这意味着并非“交钱就能拿证”,具备一定的筛选门槛。
从知识应用角度看,CPPM教材融入了不少适合本土企业的实操案例,例如招投标合规、增值税发票管理等。这使得证书内容不仅仅停留在理论层面,而是能直接指导日常工作。行业调研显示,超过七成的持证者认为,所学知识帮助他们减少了采购流程中的合规漏洞。相比一些纯海外认证,CPPM的本土化适配程度更高,这也是其含金量的重要来源。

考CPPM需要满足什么条件​
报考CPPM有明确的硬性门槛,并非所有人都适合立即报名。按照规定,硕士及以上学历者需具备至少两年采购相关工作经验,本科学历要求三年,而大专学历则需五年。此外,所有考生必须先完成授权培训机构组织的系统培训,培训时长通常为72学时,内容覆盖六个模块。
对于刚入行或计划转行从事采购的人士,则需要提前规划。部分培训机构允许先学习课程再积累工作年限,但最终申请考试时必须提交工作证明。如果不满足条件强行报考,可能面临审核不通过或证书被暂缓发放的风险。建议有意向者先对照自身年限和学历,若条件不足,可先阅读相关教材或参加公开课,为日后正式报考打下基础。
备考CPPM有哪些高效方法​
围绕官方教材建立知识框架是关键。教材共六本,分别对应六个模块,建议每两周啃透一本,并同步完成章节后的练习题。从历年高频考点来看,供应商评估指标、采购成本分析法、合同违约条款设计三类题目占比超过四成。把这些核心知识点做成思维导图,反复记忆,能有效提升选择题的正确率。

利用模拟题进行限时训练同样重要。不少考生败在时间分配上,因为每个模块的考试时间仅为两小时,而题目中包含多道案例分析。建议考前一个月开始每周完成两套完整模拟卷,严格卡时。同时加入线上学习小组,互相批改主观题答案,可以避免个人思维定势。一位成功通过的采购主管分享,他把近五年的真题做了三遍,并针对错题整理了错题本,最终一次通过。
不考CPPM会错过什么​
选择不考CPPM,首先可能错失简历筛选的“优先权”。在一些大型企业的招聘系统中,HR会设置关键词过滤,CPPM经常被列入采购管理岗位的加分项。一位招聘经理透露,当某个职位收到超过150份简历时,系统会优先展示持有该证书的候选人。这意味着,没有证书的人可能连初筛都难以通过,更不用说进入面试。
另外,更重要的是知识体系的系统性提升。很多采购人员日常忙于跟单、催货、对账,积累的经验是碎片化的。而CPPM的学习过程强制要求梳理从需求分析到合同收尾的全链条逻辑,补齐了风险管理、合规审计等薄弱环节。如果长期停留在“凭感觉做事”的阶段,职业天花板会来得更快。证书本身不是终点,但它提供了一个结构化成长的路径,错过它,也许就意味着延迟两到三年才能达到同样的职业高度。
作为采购从业者,你认为职业认证在实际工作中起到的作用有多大?是锦上添花的加分项,还是突破瓶颈的必需品?欢迎在评论区分享你的真实经历和看法,也别忘了点赞转发,让更多同行一起参与讨论。
关于证书课程历年考题、免费试听课程、最新报考流程和时间要求以及收费标准、海量工作表格模版/工作证明模版等相关资讯,可咨询右下角课程老师沟通领取。
