在全球供应链格局重塑与数字化转型加速的背景下,采购职能正从传统的事务性角色转向战略性价值创造中心。关于2026年CPPM注册职业采购经理证书的价值讨论,业内始终存在理性审视与务实评估的声音。本文将从多维度拆解这一认证在当下的真实含金量。
一、权威性与行业认可度的双重验证
CPPM证书的特殊性在于其双重认证属性。该认证由美国采购协会设立,2005年经中国人力资源和社会保障部批准注册,纳入国家职业资格证书统一管理,成为国内少数可在人社部官网查询的国际采购资格认证。这种模式使其在跨国企业、大型国企及国际化民企中具备基础认可度。
行业调研数据显示,近年来标注"优先考虑CPPM持证者"的采购经理岗位数量呈显著增长态势,尤其在制造业与零售业领域增幅明显。某头部汽车零部件企业采购总监透露,其部门近年提拔的中层管理者中,系统学习过供应链管理与成本控制方法论的人员占比持续上升。不过需要清醒认知的是,证书仅作为能力证明的辅助材料。多位企业人力资源负责人表示,在高级岗位筛选中,项目经验与实战能力仍占决策权重的七成以上,证书价值更多体现在"敲门砖"作用而非一劳永逸的通行证。

二、投入产出比的理性测算
相较于同类国际采购认证,CPPM的学习成本相对可控,通常3-6个月可完成备考周期。薪资调研表明,持证采购经理的平均年薪存在结构性优势,在一线城市部分岗位差距可达十万级别。对于工作3-5年遇到职业发展瓶颈的专员或主管,投资回报周期普遍在1-2年。
但投入产出存在显著个体差异。考试内容侧重实践应用,具备五年以上实操经验者通过率可达八成以上。这意味着脱离实际工作空谈考证,性价比会明显降低。某电子制造企业采购经理分享,学完课程后通过优化供应商分级管理,年度采购成本下降超十个百分点,这种"能落地"的技能提升比单纯证书头衔更具说服力。反之,刚入行新手若缺乏实战经验支撑,知识转化效率可能受限。

三、知识体系与实战能力的重构价值
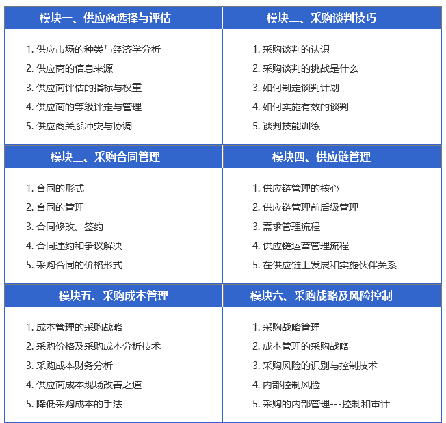
CPPM课程体系覆盖采购战略、供应商管理、成本控制、合同谈判等八大模块,其核心价值在于构建系统化的采购知识框架。不同于碎片化学习,认证培训强调从供应商寻源到采购流程优化的全链条能力塑造。
在数字化转型浪潮中,课程涉及的招投标流程优化、风险管控策略等内容,与当前企业降本增效需求高度契合。部分学员反馈,通过案例分析学习到跨国企业的真实采购场景应对方法,在跨部门协作中能更精准地制定采购策略。值得注意的是,证书带来的不仅是知识,还有职业生态圈的拓展。在培训过程中对接不同行业从业者,可形成持续性的经验交流网络。但需警惕部分机构夸大证书效用,制造不必要的"考证焦虑"。

四、2026年趋势研判与适配人群画像
展望2026年,供应链风险管理、可持续采购、智能化采购决策将成为行业关键词。多地已将采购专业人才列入紧缺目录,持证者可享受人才引进相关便利政策。随着企业对采购职能战略价值认知深化,拥有专业认证背书的中层管理者在内部晋升评估中仍具比较优势。
该证书最适合三类人群:一是希望从执行岗转向管理岗的从业者,系统化管理知识有助于突破天花板;二是有意进入大型或跨国企业的采购人员,认证可作为简历差异化要素;三是面临职业转型、需要建立专业标签的供应链相关岗位人士。对于已在中小企业深耕多年且无意切换平台的资深采购,或处于职业早期阶段的新人,边际效益相对有限。
总结与理性决策建议
CPPM证书的含金量不在于纸质凭证本身,而在于其构建的知识体系与行业认可的专业标签。2026年是否值得考取,核心取决于个人职业规划与当前能力短板。若目标是成为资深采购管理者,且缺乏系统化管理方法论,认证值得一试。决策前应客观评估:现有经验是否足以支撑知识转化?目标企业是否真正认可该认证?职业发展是否到了需要"专业背书"的关键节点?唯有将证书与持续学习、项目实战相结合,才能实现投资回报最大化。在快速变化的商业环境中,任何认证都只是能力拼图的一部分,真正的职业护城河建立在持续解决问题的能力之上。
