在当今职场,各类职业证书繁多,CPPM采购经理证书备受关注却也饱受争议,有人赞其为高价值认证,有人疑其为骗局,本文将深度剖析,揭开其真实面目。
行业现状:采购领域对专业认证的需求与困惑
随着市场竞争加剧,企业对采购专业人才的需求不断攀升。采购工作不再只是简单的货物采购,而涉及到供应链管理、成本控制、供应商管理等诸多复杂环节,需要专业人才具备系统知识与技能。CPPM采购经理证书因此受到关注,然而,关于它的真假争议也一直存在,让许多有意向考证的从业人员陷入困惑,不知其是否值得追求。

CPPM证书的价值剖析
助力职业发展 :市场对采购专业人才的需求增加,使越来越多企业将 CPPM 证书列为采购岗位优先录用条件。据某招聘平台数据,2024 年标注 “优先考虑 CPPM 持证者” 的采购经理岗位比 2020 年增长了 67%,尤其在制造业、零售业大型企业中,持证者竞聘管理层优势明显。有数据显示,持证采购经理平均年薪比无证者高 22%,在一线城市差距可达 10-15 万。
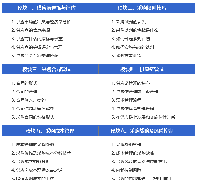
提升专业技能与知识体系 :其认证课程涵盖采购战略管理、供应链管理等核心模块,还包括采购技术与数字化工具学习,能帮助考生全面提升专业知识与技能,紧跟行业发展趋势。
拓展人脉资源 :培训和考试过程中,考生可结识不同企业采购专业人士,拓展人脉,为职业发展创造更多机会。

CPPM证书骗局传言及真相
虚假宣传与诈骗活动 :个别不法机构以 CPPM 证书为幌子,进行虚假宣传和诈骗活动,如夸大证书作用、保证拿证后高薪就业等,导致部分考生受骗上当。
证书查询与监管误解 :有传言称 CPPM 证书在人社部查询不到档案,非正规证书。实际上,CPPM 证书是终身录入国家人力资源和社会保障部官网的,正规途径考取的证书可在官网查询。
授权机构混乱 :一些非授权机构擅自招生培训,颁发假证书。考生一定要认准美国采购协会授权的招生单位,查看机构是否有授权书,能否在官方查询到相关信息。
辩证看待CPPM采购经理证书
尽管 CPPM 证书有诸多价值,但并不适合每一个人。对于从事采购工作或有意向进入采购领域且有明确职业规划和学习目标的人来说,考取 CPPM 证书可提升专业能力和竞争力,是不错的选择。然而,若仅是跟风考证,没有清晰目标,可能会事倍功半。

如何正确获取CPPM证书
选择正规培训机构 :务必选择美国采购协会授权的正规培训机构报考,这些机构有专业的师资队伍和完善的培训体系,能保证培训质量,帮助考生系统学习采购专业知识与技能。
了解报考条件与流程 :CPPM 报考有一定条件限制,如年龄、学历等。考试流程包括线上学习、直播课、线下培训等环节,需要考生按照规定认真备考,通过考试后才能获得证书。
未来展望
随着采购行业的发展和企业对采购人才要求的提高,CPPM采购经理证书在采购领域的认可度和影响力有望进一步提升。对于真正有志于在采购行业发展的从业者来说,通过正规途径考取 CPPM 证书,可将其作为职业发展道路上的有力助力,提升自身在职场上的竞争力,获得更多的职业发展机遇。但对于证书的获取与应用,考生应保持理性态度,避免盲目跟风和轻信虚假宣传。
关于CPPM课程历年考题、备考课程资料。华为供应链资料等相关资讯,可详细添加网站课程老师微信13256436314沟通领取。
