广泛被国内外认可的专业资质中,注册职业采购经理(CPPM)认证是其一,其报考过程涵盖条件审核、机构选择、费用预算、备考规划等好些环节。采购与供应链领域从业者那里,从报名到拿证全流程能系统性了解,是迈向专业认证的头一步。本文会依据当下行业实践着,对CPPM证书考试报名关键节点予以拆解,帮你清楚规划认证之路。
CPPM证书报考需要满足哪些具体条件
并非报考CPPM认证是没有任何门槛,会设有明确的学历方面以及工作经验方面的要求,这两者中起码得要有其中一个是满足条件的。一般常见的要求是这样子的,那些有着大专学历的申请人,是需要具备至少三年的跟采购相关的工作经验才行;要是拥有本科学历的话,那对应的工作经验要求一般就是两年。对于那些已经取得注册职业采购专员也就是CPP证书的学员而言,是能够凭借这个证书直接去申请CPPM认证的。

报考者需准备一系列审核材料,这其中除了学历与经验要有之外,这些材料一般涵盖个人身份证明,还有最高学历证书复印件,以及能清晰展现工作年限与岗位职责的工作证明文件,部分授权培训机构或许还会要求提供电子版照片并且填写详细的报名申请表,提前将这些材料备好,它是顺利把报名流程完成的基础。
如何找到正规的CPPM报名机构与官方渠道
CPPM认证于中国推行机构代理制,这意谓着个体无法径直向发证机构开展报名,而必然需要经由官方授权的培训机构去进行,所以,寻觅一条正规且可靠的报名渠道是极其关键。这些获得授权的机构一般会于北京、上海、广州、深圳、杭州、成都等主要城市布置培训以及考试点。
选择机构之际,要着重核查授权资质,信誉良好的机构会清晰呈现与美国采购协会(APS)以及国内对应主管部门合作关联,查询官网有无详尽课程大纲、师资说明和过往学员反馈可辅助判断,切不可轻信“包过”或价格远低于市场行情的宣扬,选正规途径方可保障学习权益与证书含金量。

CPPM认证的报名费用包含哪些项目
CPPM认证所涉的整体费用中,不全是单一的支出款项,它实则呈现为一套里面含多项内容的组合费用。其中,总费用主要涉及了报名费,培训课程费,教材资料费,考试费以及最终的证书认证费几方面。在市面上常见的那种“双证直通班”,也就是CPP与CPPM连读的情况,其总费用大概处在八千至九千元人民币这样一个区间。
因培训机构各异,所在城市也不一样,这些费用会稍有浮动。一份行业分析表明,其中培训课程费乃是主要构成部分,其价格跟课程内容深度、时长又以及讲师资历直接关联。咨询之际,一定要要求机构给出清晰的费用明细清单,弄清楚是否涵盖所有项目,以及有无后续潜在费用,从而做出精准的预算规划。
CPPM考试每年有几次报名机会
CPPM考试不是随时能报考的,它依照固定时间安排。在全国范围里,该考试一般每年举办2至4次,具体考试日期是各授权机构依据总体安排来设置的。常见考试周期集中于上半年与下半年,像有些机构会在五月以及十一月安排考试。
考试通常会被安排在接连的培训之后,比如说,有的培训课程规定在周四到周六开展,紧接着在周日便会举办考试,此种安排紧凑且高效,然而却要求考生务必提前规划好时间,鉴于各机构的开课以及考试时间并非完全一致,最为稳妥的办法乃是提前关注你意向机构的年度或者季度开班计划,以防错过报名期。
从报名到考试的具体流程是怎样的

CPPM报考流程是一连串彼此紧密关联的系列具体步骤,第一步是挑选并联络一家获得授权的培训机构,开展初步的咨询以求确认自身是不是满足报考的相关条件,第二步,依据机构的指导去准备并递交全部的报名材料,这其中涵盖了填写申请表,传送身份证的电子文件,传送学历证明的电子文件以及传送工作证明的电子文件等等。
在材料审核被审核通过并且缴付费用成功之后,便进入了备考学习的阶段。学员会收到教材,并且参与为期数天的系统培训。培训结束以后,就按照通知在指定时间段和地点参与认证考试。考试一般采用机考的形式,题型主要是以选择题为主。通过考试之后,等待一段时期就能够获取由美国采购协会颁发的证书,这个证书能够在国家职业资格网上进行查询。
报名CPPM认证后应该如何高效备考
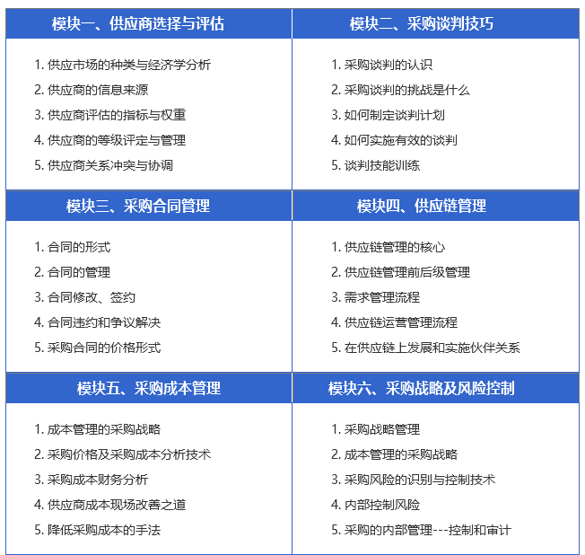
仅仅成功报名不过是个起始点,借助系统的方式去备考才是达成通过考试这一目标的关键点,CPPM的培训课程之中体系性极为突出,其核心内容是环绕着六大模块来予以开展的,分别是供应商选择与评估,采购谈判技巧,采购合同管理,供应链管理,采购成本管理以及采购战略与风险控制,在备考之时需要以这些官方所设定的模块当作准则,从而保障知识覆盖不存在任何遗漏之处。
具备高效性的备考策略是把多种学习方式予以结合,一开头,要把培训机构所提供的线上或者线下课程充分加以利用,紧紧跟随着讲师的节奏,其次,要把理论学习跟工作实际相互结合,借由案例去实现对知识点理解的加深,最后,开展模拟练习是非常关键的,借助于完成模拟试题或者历年真题,能够熟悉考试题型,把控答题节奏,并且找出自身知识较为薄弱的环节,开展针对性的强化。
盼望先前有关CPPM证书考试报名的整理,能够给你的职业晋升道路予以明晰的引导。采购管理属于一个不断学习以及实践的专业范畴,获取认证是有序搭建自身知识架构、赢得行业认同的关键一步。
在那采购职业前行的道路之上,你觉得那系统性的专业知识学习跟实际工作经验,究竟哪一个对于你去应对复杂供应链挑战所起到的帮助会更大呢?欢迎于评论区之中分享你的见解,要是认为本文存有帮助,也请点赞或者分享给更多的同行朋友。
免费试听课程、最新报考流程和时间要求以及收费标准、海量工作表格模版/工作证明模版等相关资讯,可咨询右下角课程老师沟通领取。
