在当今竞争激烈的职场中,各类职业证书成为从业者提升竞争力、拓展职业发展道路的重要工具。CPPM证书作为采购与供应链管理领域的热门认证,一直备受从业者关注。然而,市场上众多的证书让人眼花缭乱,CPPM证书与同类证书相比,究竟谁更胜一筹呢?本文将从多个角度进行深度分析。
一、CPPM证书的权威性与专业性
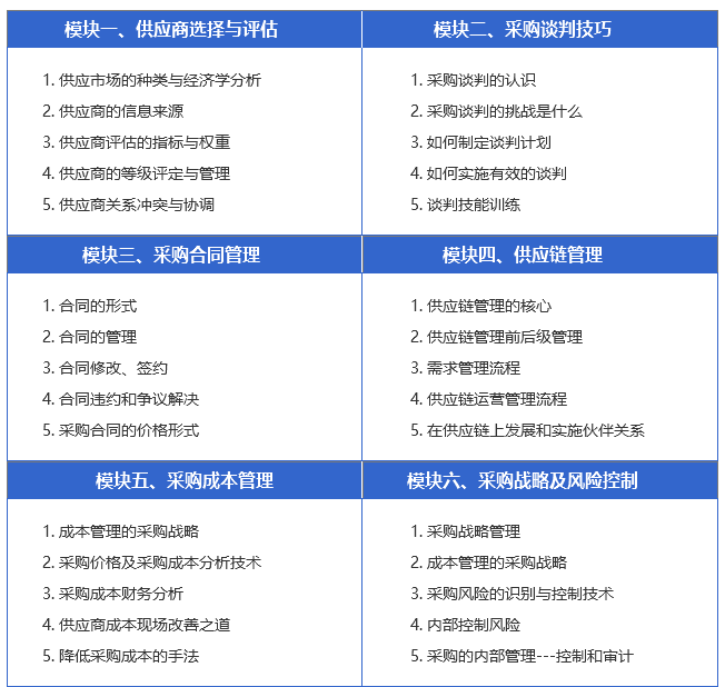
CPPM证书,即注册职业采购经理认证,由美国采购协会(APS)发起,经中国人力资源和社会保障部批准注册,纳入国家职业资格证书统一管理体系,是国内唯一可在人社部大网查询的国际采购资格证书。这使其在国内、国际都具有较高的权威性和认可度。其课程体系涵盖采购战略、供应商管理、成本控制、合同谈判等多个核心模块,强调理论与实践的结合,能够帮助从业者全面提升专业技能。

二、行业认可度与职业发展助力
在采购与供应链管理领域,CPPM证书得到了众多企业的高度认可。许多大型企业在招聘采购经理、供应链经理等岗位时,会明确要求候选人持有CPPM证书。据统计,持证采购经理的平均年薪比无证者高出22%,在一线城市甚至能拉开10-15万元的差距。此外,部分地区的政府还为CPPM证书持有者提供个税抵扣、人才补贴等激励措施,这进一步体现了其在行业内的认可度和价值。

三、与同类证书的对比
与CIPS证书对比 :CIPS证书由英国皇家采购与供应学会颁发,在国际上也有较高的知名度和影响力。CPPM证书更注重采购流程的优化和实践操作技能的提升,其课程内容更贴合企业的实际需求。而CIPS证书更侧重于采购与供应管理的理论框架和战略规划。在考试难度方面,CIPS证书的考试难度相对较大,对考生的学术要求较高;CPPM证书则更注重实际工作经验的积累和应用。
与PMP证书对比 :PMP证书主要聚焦于项目管理领域,强调项目进度、成本、质量等方面的管理技能。而CPPM证书专注于采购与供应链管理,能够帮助从业者更好地掌握供应商管理、采购成本控制等关键技能。在职业发展方向上,PMP证书更适合从事项目管理工作的专业人士;CPPM证书则更适合采购、供应链管理等相关领域的从业者。
与CPM证书对比 :CPM证书主要侧重于生产与库存管理方面,其知识体系涵盖了生产计划、物料需求计划、库存控制等内容。CPPM证书在采购管理领域的知识体系更为全面,除了涵盖生产与库存管理的相关内容外,还包括采购战略、供应商关系管理、合同谈判等多方面的知识和技能。在行业认可度方面,CPPM证书在采购领域的认可度更高,应用范围也更广泛。

四、报考门槛与难度
报考CPPM证书需具备一定条件,如本科以上学历,具有3年以上采购经验;大专学历,具有5年以上采购经验等。考试难度适中,其考试内容涵盖了采购全流程知识,要求考生具备扎实的理论基础和实践经验。对于有3年以上采购经验的从业者,只要认真备考,通过率相对较高。
五、总结展望
综合来看,CPPM证书在采购与供应链管理领域具有较高的含金量,其权威性、行业认可度、知识体系的全面性以及对职业发展的助力等方面都表现出色。与其他同类证书相比,CPPM证书在采购管理领域的专业性和实用性更强,能够为从业者带来更多的职业发展机会和薪资提升空间。随着采购行业在企业降本增效中的作用日益凸显,CPPM证书的价值也将进一步得到认可和提升。
关于CPPM课程历年考题、备考课程资料。华为供应链资料等相关资讯,可详细添加网站课程老师微信13256436314沟通领取。
