在采购与供应链管理领域,CPPM(注册职业采购经理)认证已成为职业晋升的重要砝码。然而,关于其考试通过率的讨论始终充满争议——从机构宣传的85%到行业内部流传的30%,悬殊数据让备考者无所适从。本文将基于多方信息源,客观剖析真实通过率,并提供可落地的备考策略。
一、通过率数据迷雾:统计口径决定数字差异
不同渠道发布的通过率数据差异显著,根源在于统计样本的选择性。某认证机构调研显示,完成系统培训并参与模拟考的学员群体通过率高达85%以上,但该数据排除了大量裸考或自学考生。据行业协会披露的内部评估,实际整体通过率约为30%-50%,每场考试近半数考生需参加补考,这一数字更接近全貌。
这种"幸存者偏差"现象在职业认证领域普遍存在:机构用最优样本吸引生源,考生却需要了解全样本真实情况。值得注意的是,考试采用80道单选题、48分及格的评分机制,表面门槛不高,但实践应用题占比超60%,对缺乏实操经验的考生构成实质性挑战。

二、考试难度真相:广而不深的命题逻辑
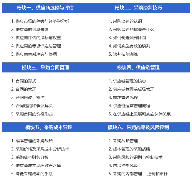
CPPM考试采取"广而不深"的命题策略,覆盖采购战略、供应商管理、合同谈判、成本分析等六大模块。题型结构虽以选择题为主,却极少考查纯理论记忆,而是侧重工作场景还原。有三年以上采购经验的考生普遍反馈难度适中,可将日常工作经验映射到考题中;反之,跨行业或应届毕业生需投入双倍时间理解业务逻辑。
考试形式分为两科机考,每科80题,满分80分。根据2025年考纲调整,部分场次增加了情景案例分析题,要求考生在限定时间内提出解决方案,这对知识体系的完整性提出更高要求。

三、影响通过率的三大核心变量
考生背景差异是决定通过率的关键。具有采购管理经验的群体,在供应商评估、成本建模等应用题上正确率高出平均水平25个百分点。备考充分度同样重要:系统完成200小时以上学习的考生,通过率较零散备考者提升近40%。
学习资源的选择策略直接影响备考效率。官方教材奠定理论基础,配套题库训练应试手感,而行业案例库则帮助搭建知识迁移桥梁。某头部企业内训数据显示,采用"理论+案例+模拟"三维学习法的员工,首次考试通过率稳定在70%以上。
四、科学备考体系:四步走战略
第一步,构建知识图谱。用30天通读考纲,将六大模块拆解为200个知识点,标注个人掌握度,形成可视化学习地图。重点攻克采购战略与供应商管理两大高难度板块。
第二步,真题实战演练。近五年真题需反复练习三遍以上,第一遍测水平,第二遍找规律,第三遍提速。特别关注错题对应的知识点盲区,建立错题本并每周复盘。
第三步,场景化记忆。将抽象理论转化为工作场景,例如用"年度降本项目"理解成本分析,以"供应商危机处理"串联风险管理知识。这种关联记忆法可提升30%的知识留存率。
第四步,冲刺阶段查漏补缺。考前两周停止新内容学习,专注错题本和薄弱环节。每天进行一套模拟题,保持应试状态,同时调整作息适应考试节奏。

总结
CPPM证书通过率并非简单的数字游戏,而是经验、努力与方法的综合体现。对于有经验的采购人,科学备考三个月通过率可达70%以上;对于新手,建议预留六个月系统学习。无论数据如何,扎实的知识储备和理性的备考规划才是上岸的真正秘籍。随着采购数字化转型加速,CPPM的知识体系将持续迭代,持续学习方能保持竞争力。
关于CPPM课程历年考题、试听课程、收费标准、备考课程资料。华为供应链资料等相关资讯,可详细添加网站课程老师微信13256436314沟通领取。
